Организация службы поддержки пользователей в банке: принципы и технологическая схема
Важность и цели организации службы поддержки. Ежедневная работа ИТ-подразделения среднего банка сопровождается десятками обращений пользователей, начиная от рутинных консультаций и заканчивая критическими вопросами, угрожающими непрерывности бизнеса. Эффективная классификация и обработка этих запросов является фундаментальной задачей операционного управления. Ключевые проблемы включают в себя предотвращение потери заявок, обоснование занятости специалистов перед руководством и обеспечение пользователей простым и надежным каналом связи. Решение этих задач напрямую формирует мнение сотрудников и руководства банка о качестве работы ИТ-службы, оказывая прямое влияние на восприятие эффективности всего ИТ-менеджмента. Таким образом, организация процесса поддержки представляет собой одну из важнейших подзадач в управлении информационными технологиями.
Основные принципы организации поддержки пользователей. Best practice построения эффективной службы поддержки основывается на нескольких ключевых принципах. Первым шагом является детальная разработка бизнес-процессов, которая требует такого же внимания, как и к любому другому бизнес-процессу банка. Это подразумевает создание четкого, задокументированного алгоритма обработки заявок, включая их классификацию, регистрацию, исполнение и контроль. Процесс должен быть апробирован с точки зрения необходимых ресурсов для достижения требуемого уровня сервиса, а пользователям необходимо разъяснить их права и обязанности в рамках данного взаимодействия.
Вторым принципом является создание единой точки входа для всех обращений. Сотрудники банка не должны запоминать множество контактов; вместо этого существует единый телефонный номер и электронный адрес службы поддержки. Третьим принципом выступает обязательная приоритезация обращений, позволяющая гибко управлять ресурсами и оперативно решать критически важные проблемы. Квалифицированный оператор-диспетчер осуществляет первичный прием, регистрацию и диагностику проблемы, определяет ее приоритет и направляет профильному специалисту, если вопрос не может быть решен мгновенно.
Четвертым принципом является ведение базы данных запросов, в которой осуществляется первичная регистрация, устанавливается приоритет и отслеживается статус каждой заявки. Современные системы позволяют автоматизировать маршрутизацию, оповещение пользователей и контроль исполнения. Пятым, завершающим принципом является регулярная отчетность и контроль. Исполнение заявок контролируется выборочно, а статусы проблем остаются доступными для пользователей. Аналитическая отчетность за период предоставляется руководителям бизнес-подразделений для оценки уровня поддержки и компетенции их сотрудников.
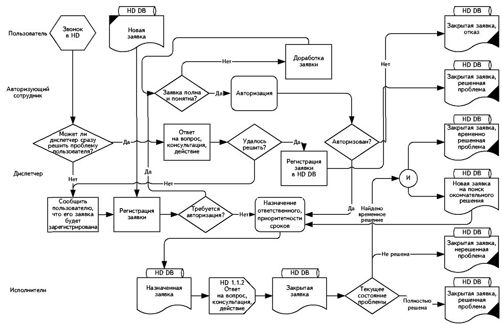
Технологическая схема и роли участников процесса. Технологическая схема организации работы службы поддержки пользователей (рис. 11) включает четыре основные группы участников: пользователей, диспетчера (оператора), авторизующего сотрудника и исполнителей. Роль авторизующего сотрудника заключается в подтверждении заявок, требующих дополнительного одобрения, например, запросов первого приоритета или задач, связанных с существенным отвлечением ресурсов. Этот сотрудник, часто являясь старшим специалистом или руководителем службы, взаимодействует с пользователем для уточнения деталей и оценивает доступность ресурсов.

Оператор (диспетчер) является центральным звеном системы, отвечая за первичный прием, регистрацию и решение или перенаправление проблем. Он также отслеживает статусы всех запросов, своевременно информируя пользователей о возможных задержках. Важной задачей оператора является передача и накопление знаний: выявление типичных проблем и организация мероприятий по их предотвращению, таких как тренинги или информационные рассылки. Исполнители несут ответственность за непосредственное разрешение проблемы в установленные сроки и обязаны фиксировать результаты работы в базе данных. Данная схема обеспечивает четкое разделение обязанностей и сквозной контроль над каждым обращением.
Сведения об авторах и источниках:
Авторы: Тютюнник А.В., Шевелев А.С.
Источник: Информационные технологии в банке
Публикации предназначены для ИТ-руководителей и топ-менеджеров коммерческих банков, а также для менеджеров компаний-разработчиков и консультантов. Материалы помогут профессионалам в организации и оптимизации управления информационными системами на всех этапах их жизненного цикла.
Дата добавления: 2025-09-30; просмотров: 166;











