Экономическая оценка биоразнообразия почв: проблемы и инструменты
Биоразнообразие почв вносит неоспоримый и многогранный вклад в здоровье экосистем и благополучие человека. Оно формирует основу для производства жизненно важных экосистемных услуг, включая круговорот питательных веществ, регулирование климата и детоксикацию. Несмотря на свою фундаментальную роль, этот ресурс сталкивается с масштабной глобальной деградацией и получает непропорционально мало внимания по сравнению с другими компонентами биосферы. Это несоответствие обусловлено сложностью почвенных экосистем, их слабой изученностью и отсутствием прямой рыночной стоимости для большинства предоставляемых ими услуг, что ведет к их системной недооценке в экономических и политических решениях.
Ключевой проблемой является характер самих экосистемных услуг, таких как переработка отходов или регулирование углеродного цикла. С экономической точки зрения они обладают свойствами общественного блага, будучи неисключаемыми и неконкурентными в потреблении. Это создает серьезные трудности для формирования рынков и монетизации, поскольку поставщик не может ограничить доступ неплательщикам. В результате эти незаменимые услуги воспринимаются как бесплатные и неограниченные, что ведет к их недооценке, пренебрежению и чрезмерной эксплуатации в погоне за краткосрочной рыночной выгодой.
Дополнительную сложность представляет конфликт между частными и общественными интересами. Выгоды от сохранения биоразнообразия почв, такие как очистка воды или устойчивость к засухам, распределяются в масштабах всего общества. Однако издержки по сохранению часто несет отдельный землепользователь, например, фермер. В отсутствие механизмов компенсации экономически рациональным для него становится максимизация частного урожая, даже ценой долгосрочной деградации почвы. Таким образом, общественные издержки утраты экосистемных услуг становятся внешними эффектами (экстерналиями), которые ложатся на все общество, а не на конкретного владельца земли.
Для коррекции этого фиаско рынка экологи-экономисты разрабатывают методы оценки стоимости нерыночных экосистемных услуг. Базовый принцип заключается в том, что без демонстрации конкретной экономической ценности общество не будет готово нести альтернативные издержки сохранения природы, такие как отказ от прибылей от интенсивного земледелия. Следовательно, цель экономической оценки — количественно определить ценность услуг природы, чтобы обосновать природоохранную политику и обеспечить более эффективное и устойчивое распределение ресурсов между конкурирующими видами землепользования.
Однако выявление экономической ценности является необходимым, но недостаточным условием. Критически важно создать работающие механизмы, позволяющие управленцам интегрировать эти оценки в решения, а землепользователям — получать от них доход. Для этого применяются различные экономические инструменты, включая платежи за экосистемные услуги (ПЭУ), природоохранные субсидии и схемы «долг в обмен на природу». Успех любого инструмента зависит от его встраивания в надежную систему принятия обоснованных решений, как показано на рис. 4.23. Эта модель иллюстрирует, что оценка служит не конечной целью, а инструментом для улучшения управления землей, водой и природными ресурсами.

Рис. 4.23: Цикл принятия решений, облегчающий управление природными ресурсами. Схема демонстрирует итеративный процесс, связывающий научную оценку, экономическое обоснование, разработку политики и практическое управление для достижения устойчивых результатов.
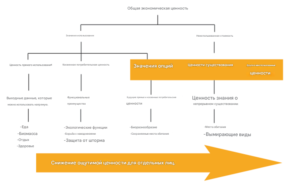
Основной аналитической рамкой служит концепция Общей экономической ценности (Total Economic Value, TEV). Она систематизирует стоимость экологических активов, разделяя ее на потребительскую (использовательную) стоимость (UV) и непотребительскую (неиспользовательную) стоимость (NUV), что наглядно представлено на рис. 4.24. Потребительская стоимость далее подразделяется на прямую (DUV) (например, заготовка ресурсов), косвенную (IUV) (польза от регулирования паводков) и стоимость отложенной альтернативы (OV) (готовность платить за сохранение возможности будущего использования).

Рис. 4.24: Схематическое представление структуры Общей экономической ценности (TEV). Диаграмма показывает иерархическое разделение стоимости на составляющие компоненты: потребительскую и непотребительскую, с дальнейшей детализацией каждой категории.
Таким образом, соотношение определяется формулой: TEV = UV + NUV = (DUV + IUV + OV) + NUV. На практике, хотя прямую и косвенную потребительскую стоимость можно оценить с относительной точностью, количественная оценка стоимости отложенной альтернативы и, особенно, непотребительской стоимости (например, ценности существования) остается сложной задачей из-за их субъективного характера. Состав TEV варьируется: для крупных экосистем, таких как тропический лес, он будет включать все компоненты — от прямой (древесина) до ценности существования для мировой общественности.
В контексте биоразнообразия почв в структуре TEV абсолютно преобладает косвенная потребительская стоимость. Ключевые услуги — круговорот элементов, формирование почвенной структуры, биологический контроль патогенов — используются опосредованно, но являются фундаментом для функционирования всех наземных экосистем. Прямая стоимость реализуется в основном через генетические ресурсы для биотехнологий и фармацевтики. При этом непотребительская стоимость почвенной биоты, как правило, мала из-за отсутствия харизматичных видов, что затрудняет мобилизацию общественной и политической поддержки для её сохранения.
Современные подходы к оценке включают методы стоимостного анализа и метагеномного исследования, позволяющие точнее оценить масштаб и функции почвенного биоразнообразия. Перспективным направлением является развитие зеленого финансирования и углеродного сельского хозяйства, где платежи за секвестрацию углерода в почве могут стать мощным экономическим стимулом для фермеров применять методы, поддерживающие биоразнообразие. Интеграция этих инструментов в национальные системы учета и стратегии развития — ключевой шаг к преодолению системной недооценки почвенных ресурсов и переходу к устойчивому управлению земельными ресурсами в глобальном масштабе.
Сведения об авторах и источниках:
Авторы: Rebekka Artz, The Macaulay Land Use Research Institute, UK Dimos Anastasiou, Bio4met, Greece Dominique Arrouays, L’Institut National de la Recherche Agronomique, France Ana Catarina Bastos, Cranfield University, UK Anna Bendetti, Istituto Sperimentale per la Nutrizione delle Piante.
Источник: European Atlas of Soil Biodiversity.
Данные публикации будут полезны студентам и аспирантам биологических и экологических специальностей, почвоведам, экологам-практикам, а также всем, кто интересуется основами почвенного биоразнообразия и функционирования наземных экосистем.
Дата добавления: 2025-12-15; просмотров: 131;











