Волоконно-оптические системы связи: принципы построения и режимы передачи
Структурные компоненты волоконно-оптической линии связи. Любая волоконно-оптическая линия связи (ВОЛС) представляет собой сложную многокомпонентную систему, предназначенную для передачи информации на большие расстояния с высокой скоростью. Основным структурным элементом является источник, генерирующий исходный информационный сигнал, который может представлять собой оцифрованную речь, музыкальное произведение, поток цифровых данных или аналоговые параметры физических процессов. Далее сигнал поступает в передающее устройство, которое преобразует его для эффективной транспортировки. Ключевым звеном всей системы является среда распространения, в качестве которой выступает оптическое волокно, обеспечивающее минимальное затухание сигнала. Завершают тракт приемное устройство, которое детектирует и преобразует оптический сигнал обратно в электрическую форму, и устройство воспроизведения, представляющее информацию конечному пользователю.
Кодирование и модуляция в оптических системах. Для повышения эффективности и помехозащищенности передачи передающее устройство часто включает в себя дополнительные функциональные блоки. К ним относятся кодирующие устройства, которые преобразуют информацию в определенный цифровой код, и модуляторы, накладывающие информационный сигнал на оптическую несущую волну, излучаемую лазером или светодиодом. Соответственно, в составе приемного устройства в обязательном порядке присутствуют демодулятор, выделяющий полезный сигнал из оптической несущей, и декодер, выполняющий обратное преобразование закодированных данных. Совокупность этих элементов позволяет адаптировать сигнал к характеристикам оптического волокна и существенно увеличить пропускную способность и надежность канала связи.
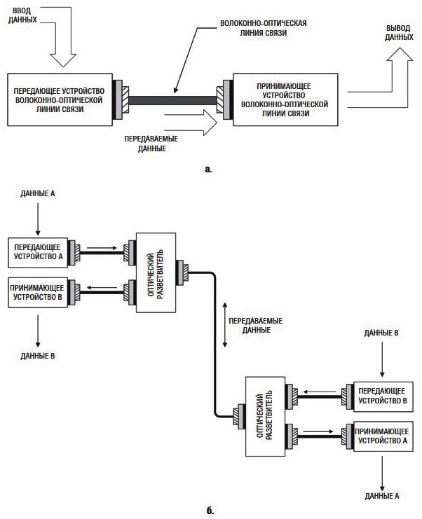
Основные топологии линий связи. На рисунке 10.15 представлены две фундаментальные схемы построения волоконно-оптических линий связи, различающиеся направлением потоков данных. Эти схемы являются базовыми при проектировании телекоммуникационных сетей любого масштаба. Выбор конкретной конфигурации напрямую зависит от задач, решаемых системой связи, и требований к пропускной способности. Каждая из представленных топологий имеет строго определенную область применения и специфические требования к активному оборудованию.

Рис. 10.15. Волоконно-оптические линии связи
На данной блок-схеме визуализированы принципиальные различия между симплексной и дуплексной организацией каналов передачи. Иллюстрация позволяет наглядно сравнить пути прохождения оптических сигналов в каждом из режимов, что является важным для понимания основ построения телекоммуникационных сетей.
Симплексный режим передачи данных. Линия связи, функционирующая в симплексном режиме передачи (Simplex), показана на рис. 10.15а. Главной отличительной чертой такой системы является однонаправленный характер обмена информацией. В рамках этого режима только одно передающее устройство обладает возможностью транслировать данные, и только одно приемное устройство, расположенное на противоположном конце канала, их принимает. Приемник в симплексной системе физически не может передавать данные обратно или каким-либо образом подтверждать их получение в реальном времени. Подобная организация связи является простейшей и находит применение в системах телевещания, передачи телеметрии или охранной сигнализации, где требуется лишь односторонняя передача потока данных.
Дуплексный режим передачи данных. Дуплексная система связи (Duplex), изображенная на рис. 10.15б, организует двусторонний обмен информацией. Эта архитектура обеспечивает возможность одновременной передачи и приема данных на каждом конце волоконно-оптической линии связи. Для своей реализации дуплексный режим требует наличия и передающего, и приемного устройства, интегрированных в единый узел на обоих окончаниях линии. Критически важным элементом такой системы является устройство разделения оптического сигнала, которое в простейшем случае выполняется в виде разделительной муфты (splitter). Это устройство обеспечивает изоляцию передаваемого и принимаемого потоков света в одном оптическом волокне, предотвращая их взаимное влияние и возникновение помех.
Сравнительный анализ режимов передачи. Таким образом, выбор между симплексным и дуплексным режимом определяется конкретными требованиями приложения. Симплекс эффективен для простых задач вещания, где не требуется ответный канал, что минимизирует стоимость и сложность системы. В свою очередь, дуплексная связь является основой для интерактивных систем, таких как телефонная связь, видеоконференции или компьютерные сети, где необходима полнодуплексная передача данных. Наличие разделительной муфты в дуплексных системах позволяет организовать двусторонний обмен информацией по одному оптическому волокну, что является экономически выгодным и технически эффективным решением для построения современных телекоммуникационных инфраструктур.
Сведения об авторах и источниках:
Авторы: Бигелоу С.Д., Карр Д.Д., Виндер С..
Источник: Энциклопедия телефонной электроники.
Данные публикации будут полезны студентам и специалистам в области телекоммуникаций и сетевых технологий, инженерам, изучающим принципы передачи данных, а также всем, кто интересуется историей и эволюцией модемной связи и базовыми сетевыми протоколами.
Дата добавления: 2025-10-11; просмотров: 358;











